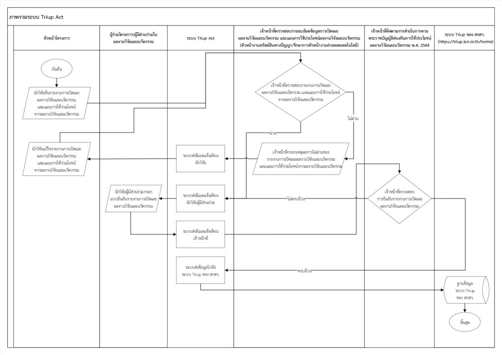
ขั้นตอนการขอความเป็นเจ้าของผ่านระบบ NU TRIUP Act
(หัวหน้าโครงการ จะต้องดำเนินการผ่านระบบบริหารโครงการวิจัยและบริการวิชาการ https://dri.research.nu.ac.th/rass/loginnew2.aspx เท่านั้น)
เอกสารประกอบ
แบบฟอร์มดังกล่าวเป็นตัวอย่างในการกรอกในระบบ นักวิจัยต้องดำเนินการผ่านระบบบริหารโครงการวิจัยและบริการวิชาการ เท่านั้น
คู่มือการใช้งานระบบ
ตัวอย่างแบบฟอร์มรายงานการเปิดเผยผลงานวิจัยและนวัตกรรม
ตัวอย่างแบบฟอร์มรายงานแผนและกลไกการนำผลงานวิจัยและนวัตกรรมไปใช้ประโยชน์
ตัวอย่างแบบฟอร์มประมาณการมูลค่าจากการใช้ประโยชน์ผลงานวิจัยและนวัตกรรม
ตัวอย่างแบบฟอร์มรายงานการใช้ประโยชน์ผลงานวิจัยและนวัตกรรม
ตัวอย่างแบบฟอร์มขอขยายระยะเวลาการใช้ประโยชน์ผลงานวิจัยและนวัตกรรม
แบบแสดงความยินยอมในการเก็บรวบรวม วิเคราะห์ ใช้หรือเปิดเผยข้อมูลส่วนบุคคล และข้อมูลผลงานวิจัยและนวัตกรรม (กรณี อาจารย์/เจ้าหน้าที่ ของมหาวิทยาลัยนเรศวร)
แบบแสดงความยินยอมในการเก็บรวบรวม วิเคราะห์ ใช้หรือเปิดเผยข้อมูลส่วนบุคคล และข้อมูลผลงานวิจัยและนวัตกรรม (กรณี นักวิจัย/นิสิต/บุคคลภายนอก มหาวิทยาลัยนเรศวร)
